选择语言:简体中文 | English
湛江包装材料企业有限公司

24小时客服热线

0759-3377970

  • 网站首页
  • 关于公司
    公司介绍 公司设备 企业宗旨 公司架构 公司荣誉
  • 产品展示
  • 新闻资讯
    公司新闻 行业新闻
  • 人才招聘
    人才培养 福利待遇 招聘职位
  • 技术支持
  • 招标公告
  • 联系方式
  • 访客留言
  • 企业邮箱
招标公告   Tendering
  • 工程招标
  • 设备招标
  • 材料招标
最新资讯   New
湛江包装材料企业有限公司20
湛江包装材料企业有限公司20
湛江包装材料企业有限公司应聘
湛江包装材料企业有限公司应聘
湛江包装材料企业有限公司应聘
湛江包装材料企业有限公司应聘
湛江包装材料企业有限公司工资
湛江包装材料企业有限公司应聘
联系我们   Contact

地址:广东省湛江市人民大道中63号

电话:(0759-3377969

邮件:yinfeng@zjbopp.com

网站:http://www.zjbopp.com

你的位置:首页 > 招标公告 > 设备招标

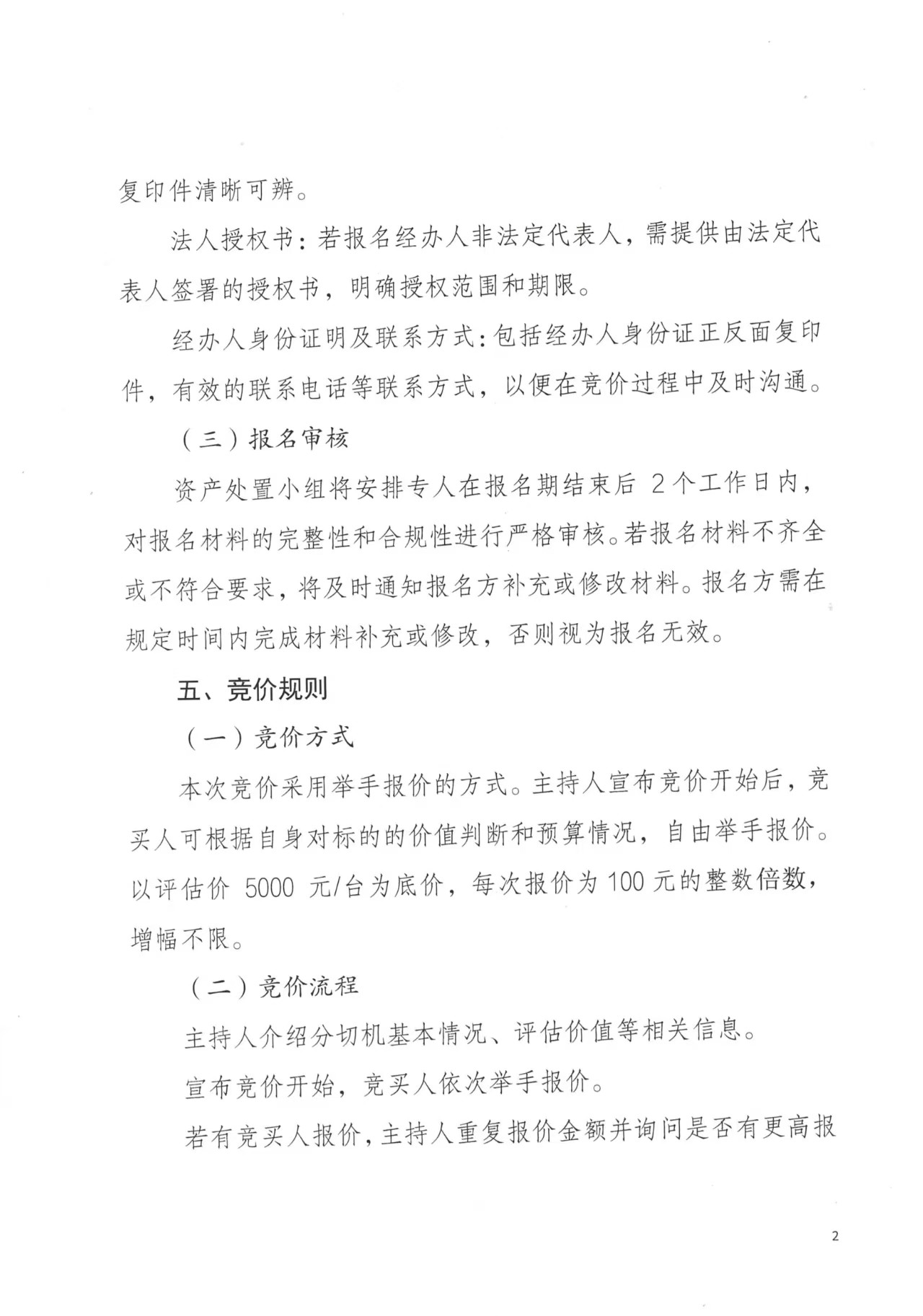
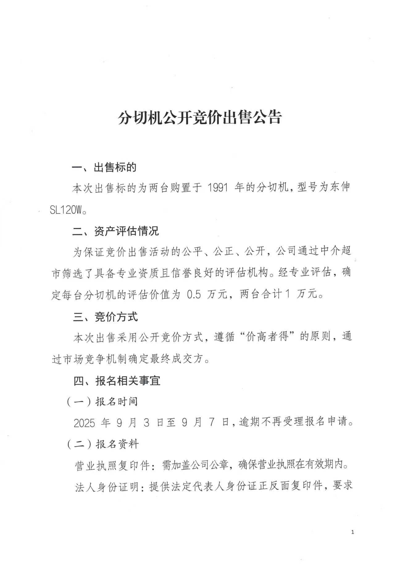
分切机公开竞价出售公告

2025-09-03 10:21:02      点击:
  • 上一篇:关于分切机公开竞价出售相关信息的补充公告 2025/9/5
  • 下一篇:湛江包装材料企业有限公司2025年度固体废物环境防治信息公开 2025/8/25
网站首页 | 关于我们 | 人才招聘 | 产品展示

粤ICP备05063078号
版权所有 湛江包装材料企业有限公司
Copyright (C) 2005 All Rights Reserved